All Categories
    Menu Close
    Find a Sensor A - Z

    High Pressure Oxygen Sensor, 0-100% Linear, 3 Pin Interface

    SKU: SUCH-O2S-D1000
    $211.42
    ● Detect: Oxygen (O2) ● 0~100% linear ● 3 Pin Interface ● Shared-voltage electrochemical
    🚚 Free shipping
    🕒 Delivery date: 6-12 days
    🔁 30-day Returns
    Overview

    Professional high-pressure oxygen sensor with gray ABS housing and shared-voltage electrochemical technology delivers precise 0–100% full-range detection. Features excellent linear output and temperature compensation with a T₉₀ response time under 10 seconds. Maintains accurate detection at pressures ranging from 0.8 to 7.0 bar. The oxygen sensor interface uses a standard Molex 3-pin design for easy use and stable signal transmission.

    Feature

    High pressure oxygen sensor feature

    • The high-pressure oxygen sensor is designed for use in high-pressure environments. Featuring a Molex 3-pin connector, its structure and composition differ from standard atmospheric oxygen sensors, enabling it to withstand significantly higher pressures than conventional models.
    • This oxygen sensor delivers full-range linear output from 0-100%, offering rapid response and exceptional long-term stability.
    • The high-pressure oxygen sensor operates without an external power source. Each unit undergoes professional, precise factory calibration and temperature compensation.

    Dimension (unit: mm)

    High pressure oxygen sensor dimension

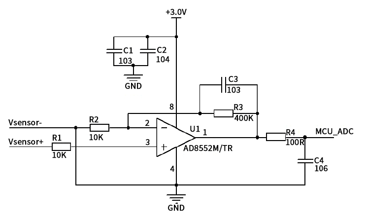
    Application Circuit Diagram

    High pressure oxygen sensor application circuit diagram

    • Short-circuit the positive and negative terminals (Vsensor+ and Vsensor-) of the high pressure oxygen sensor. The ADC value (MCU−ADC) read at this point is recorded as A0.
    • Place the gas sensor in air. The ADC value read at this point is recorded as A1.
    • Next, place the high pressure oxygen sensor in the target environment. The ADC value read at this point is recorded as Ax.
    • The formula for calculating oxygen concentration in the target environment is: Oxygen Concentration = (Ax - A0) × 20.9÷(A1 - A0) × 100%

    Pin Definition

    High pressure oxygen sensor pin definition
    Pin Definition
    1 Positive Pin
    2 Negative Pin
    3 Negative Pin
    Specs
    Working Principle Shared-voltage electrochemical
    Output Voltage 8.5–14 mV (in air)
    Measurement Range 0–100%
    Response Time T₉₀<10 s
    Linearity Range Full-range linearity
    Temperature Compensation <2% O₂ equivalent (0–50°C)
    Load Resistance ≥10 kΩ
    Interface Molex 3-pin connector (2.54 mm)
    Operating Temperature Range 0–45°C
    Operating Pressure Range 0.8–7.0bar
    Operating Humidity Range 0–99% RH (non-condensing)
    Pre-stored Temperature 0–25°C
    Expected Service Life 42 months
    Housing Material Gray ABS
    Weight Approx. 25g
    Application
    High pressure oxygen sensor of hyperbaric oxygen chamber

    Hyperbaric Oxygen Chamber

    High pressure oxygen sensor of ship inspection

    Ship Inspection

    High pressure oxygen sensor of oil tanker

    Oil Tanker

    FAQ

    When installing high pressure oxygen sensors, hand-tighten the connection and ensure a good airtight seal. Do not use wrenches or similar mechanical tools to prevent damage to the sensor threads from excessive force.

    If the oxygen sensor housing becomes contaminated, clean the sensor with distilled water and allow it to air dry naturally. Do not steam sterilize the gas sensor or expose it for extended periods to environments containing chemicals such as ethylene oxide or hydrogen peroxide.

    High pressure oxygen sensors are widely used for oxygen monitoring in high-pressure equipment, such as hyperbaric oxygen chambers, inspection vessels, oil tankers, and similar installations.

    0.0 0
    Write your own review Close
    *
    *