All Categories
    Menu Close
    Find a Sensor A - Z

    Electrochemical Carbon Monoxide Sensor, 0-500ppm/0-1000ppm

    SKU: SUCH-COS-ACM2000
    $52.22
    ● 0-500ppm/0-1000ppm ● 3-electrode electrochemical ● 1 ppm resolution ● 2000ppm upper measurement limit
    *
    🚚 Free shipping
    🕒 Delivery date: 6-12 days
    🔁 30-day Returns
    Overview

    Professional electrochemical carbon monoxide sensors for sale, with detection ranges of 0-500ppm, 0~1000ppm, and an upper limit reaching 2000ppm. The response speed is extremely fast, ensuring precise detection of even minute changes in carbon monoxide concentration. Featuring a NORYL/polyphenylene oxide (PPO) housing, it offers both high-temperature resistance and corrosion resistance, guaranteeing long-term stable operation of the CO sensor.

    Feature

    Electrochemical carbon monoxide sensor feature

    • SUCH carbon monoxide sensors are two-electrode/three-electrode electrochemical sensors that determine CO concentration by measuring the redox current between electrodes.
    • With an optional measurement range of 0-500ppm or 0-1000ppm, these sensors serve as gas-sensitive components in CO analyzers for diverse monitoring applications.
    • This CO sensor features rapid response and stable output signals, enabling direct replacement of comparable three-electrode CO sensors on the market. It delivers a high-quality, cost-effective CO detection solution.

    Dimension (unit: mm)

    0-500ppm

    Electrochemical carbon monoxide sensor 0-500ppm dimension

    0-1000ppm

    Electrochemical carbon monoxide sensor 0-1000ppm dimension

    Pin Definition

    Electrochemical carbon monoxide sensor pin definitions

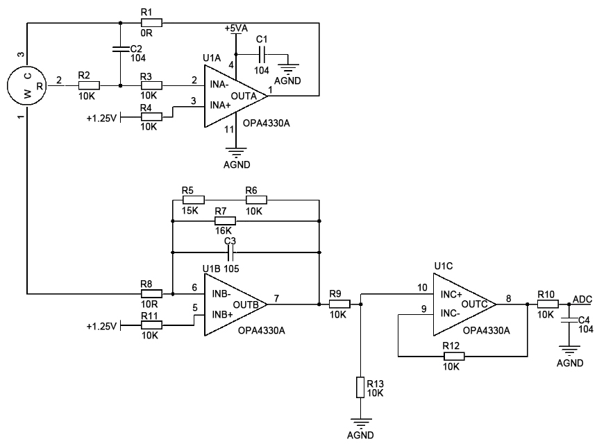
    Application Circuit Diagram

    Electrochemical carbon monoxide sensor application circuit diagram

    Cross Interference

    Gas Concentration (ppm) Carbon Monoxide Reading (ppm)
    Hydrogen 100 32
    Nitrogen Dioxide 5 0
    Ethanol 200 0
    Hydrogen Sulfide 50 0
    Sulfur Dioxide 20 0
    Specs
    Measurement Range 0 to 500ppm 0 to 1000ppm
    Upper Measurement Limit 1000ppm 2000ppm
    Sensitivity >15 nA/ppm 70 ± 15 nA/ppm
    Response Time T₉₀≤45s (0 to 50ppm) T₉₀≤15s (0 to 500ppm)
    Baseline Compensation / ±2 ppm
    Repeatability ≤5% ≤3%
    Long-term Drift 10%/year 2%/month
    Resolution 1 ppm 1 ppm
    Bias Voltage / 0 mV
    Output Current / 0.2 mA (2000 ppm)
    Operating Temp -10 to 50°C -20 to 55°C
    Storage Temp / 10 to 30°C
    Expected Service Life 5 years 2 years
    Housing Material NORYL Polyphenylene oxide
    Operating Humidity 15 to 90%RH (non-condensing)
    Load Resistance Recommended 10 Ω
    Operating Pressure 0.9 to 1.1 bar
    Weight 6g
    Application
    Electrochemical carbon monoxide sensor of co gas fire alarm

    Carbon Monoxide Gas Fire Alarm

    Electrochemical carbon monoxide sensor of range hood

    Range Hood

    Electrochemical carbon monoxide sensor of underground parking garage

    Underground Parking Garage

    FAQ

    If the working electrode and reference electrode of the electrochemical carbon monoxide sensor remain connected via a circuit or shorted spring during storage, or if a brief power interruption occurs during use followed by restoration, the standard warm-up time is 15 minutes. If the working electrode and reference electrode remain open-circuited for an extended period, or if the CO sensor is to be reused after long-term storage, a 24-hour warm-up period is required.

    Store carbon monoxide sensors away from organic solvents (including vapors) and other corrosive gases. During storage, ensure the working electrode and reference electrode remain connected in a short-circuit configuration.

    Carbon monoxide sensors can be applied in equipment and scenarios requiring measurement of CO concentration in the environment. This includes CO analyzers, CO alarms, fire alarms for CO gas produced by incomplete combustion in gas water heaters, range hoods, vehicle exhaust detection in underground parking garages, home and commercial air purification equipment, and industrial environmental monitoring.

    0.0 0
    Write your own review Close
    *
    *