All Categories
    Menu Close
    Find a Sensor A - Z

    Industrial CO Sensor, 0-1000ppm

    SKU: SUCH-COS-FS4ECO
    $73.18
    ● 0-1000ppm ● 2000ppm (Max) ● 0mV bias voltage ● 0.5ppm CO resolution
    🚚 Free shipping
    🕒 Delivery date: 6-12 days
    🔁 30-day Returns
    Overview

    Professional CO sensors for industrial environments are available for sale, featuring 0-1000ppm CO detection with a response time under 20 seconds. The carbon monoxide sensor's bias-free circuit design ensures stable output signals, achieving repeatability error of <2%. It operates reliably within a wide temperature range of -20°C to 50°C and performs stably in various complex industrial settings.

    Feature

    Industrial co sensor feature

    • The carbon monoxide sensor features a wide detection range with a standard measurement span of 0–1000 ppm, extendable up to 2000 ppm to meet diverse industrial requirements. Its high sensitivity and resolution of 0.5 ppm enable precise detection of minute concentration changes.
    • The SUCH industrial CO sensor delivers stable performance and high sensitivity, making it ideal for CO concentration monitoring in factories, tunnels, boiler rooms, and similar environments.
    • With a response time (T90) under 20 seconds, it provides rapid early-stage alerts for hazardous gas leaks, ensuring safety.

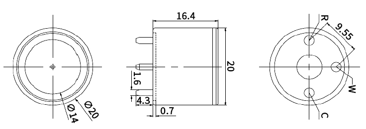
    Dimension (unit: mm)

    Industrial co sensor dimension

    Working Principle

    Industrial co sensor working principle

    Industrial carbon monoxide sensors operate on the principle of three-electrode electrochemical sensors. The sensor detect carbon monoxide gas by measuring the reduction reaction occurring at the working electrode and counter electrode, which releases charge to form an electric current. The magnitude of this current is directly proportional to the gas concentration and follows Faraday's Law. By measuring the current intensity, the concentration of CO can be determined.

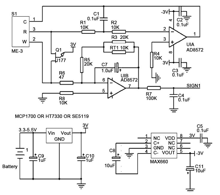
    Basic Circuit Diagram

    Industrial co sensor basic circuit

    Specs
    Detected Gas Carbon Monoxide (CO)
    Measurement Range 0 to 1000ppm (Standard)
    Max Measurement Range 2000ppm
    Sensitivity 0.070 ± 0.015μA/ppm
    Resolution 0.5ppm
    Response Time T90<20s
    Bias Voltage 0mV
    Repeatability <2%
    Stability 5% monthly
    Zero Drift 10 (-20°C to 40°C)
    Load Resistance Recommended 10 Ω (oxygen 2: 100 Ω)
    Output Linearity Linear
    Temperature Range -20°C to 50°C
    Humidity Range 15% to 90% RH (non-condensing)
    Pressure Range Standard atmospheric pressure ±10%
    Service Life 3 years (in air)
    Application
     Industrial co sensor of industrial site

    Industrial Site

    Industrial co sensor of environmental protection sector

    Environmental Protection Sector

    Industrial co sensor of industrial instruments

    Industrial Instruments

    FAQ

    Common industrial CO sensors have a detection range of 0 to 1000 ppm, with some high-concentration models reaching 2000 ppm or higher.

    Calibration is recommended every 6 to 12 months. In environments with high dust levels or significant temperature/humidity fluctuations, shorten the calibration interval to ensure accurate data and reliable alarms.

    Industrial carbon monoxide sensors are widely used in boiler rooms, tunnels, underground parking garages, metallurgical plants, chemical factories, and gas detection systems to safeguard personnel safety.

    0.0 0
    Write your own review Close
    *
    *